30 - Thursday
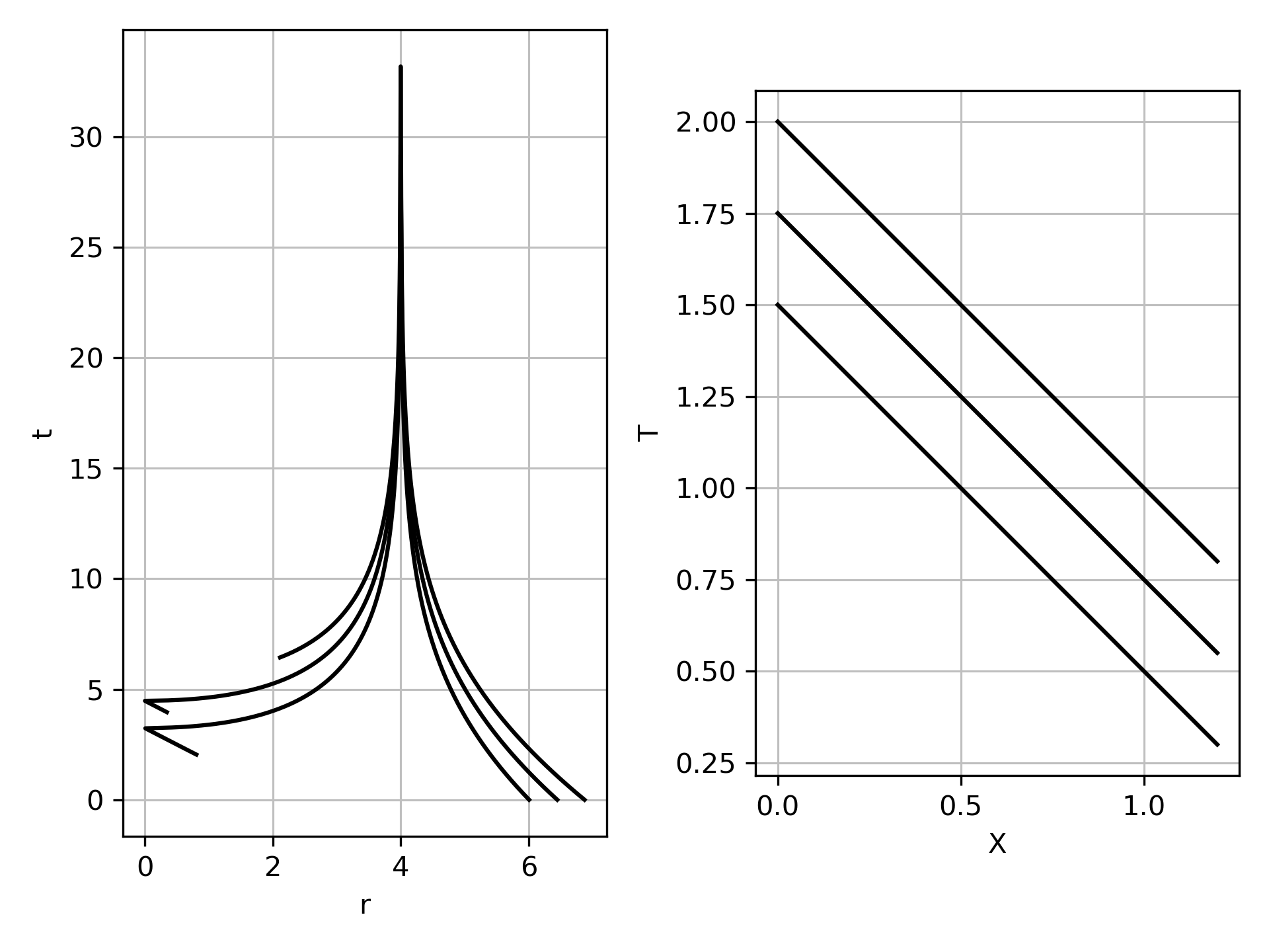
I just quickly ran a mapping of a light ray in Kruskal over to Schwarzschild. It's a little hard to read because my plotting routine is normally for the reverse situation, but the Kruskal light rays are on the right and the Schwarzschild on the left with time running along the y-axis, with the horizon at r=4.
I've mapped a ray crossing the horizon from outside to inside, and as you can see, the ray doesn't continue in a nice way, it seems to run backwards through time in order to continue down to the singularity.

Further, I did the same but transformed to raindrop coordinates (another name for Gullstrand–Painlevé coordinates), and as I expected they continue to the singularity smoothly. (The sudden sharp inflection at r=0 is likely just a transformation issue with going past the singularity)

I'll need to spend some time carefully analyzing this in order to properly treat light in Schwarzschild. But it seems that rays that move outward are the time reverse of rays that are falling inwards.